为落实中共中央办公厅、国务院办公厅印发的《关于深化审评审批制度改革鼓励药品医疗器械创新的意见》(厅字〔2017〕42号)的要求,进一步推进仿制药一致性评价工作,我中心针对当前生物等效性研究中的焦点问题,经过了前期调研、关键技术要点研讨、专家咨询会的充分讨论,形成了《生物等效性研究的统计学指导原则(征求意见稿)》和《高变异药物生物等效性研究技术指导原则(征求意见稿)》。
现向社会各界征求意见,请于2018年7月12日前通过电子邮箱反馈意见。
1、《生物等效性研究的统计学指导原则(征求意见稿)》
联系人:曾新 李若冰
Email:zengxin@cde.org.cn;lirb@cde.org.cn
2、《高变异药物生物等效性研究技术指导原则(征求意见稿)》
联系人:魏春敏 王静
Email:weichm@cde.org.cn;wangjing@cde.org.cn
一、 概述
生物等效性(Bioequivalence, BE)研究是比较受试制剂(T)与参比制剂(R)的吸收速度和吸收程度差异是否在可接受范围内的研究,可用于化学药物仿制药的上市申请,也可用于已上市药物的变更(如新增规格、新增剂型、新的给药途径)申请。
目前生物等效性研究通常推荐使用平均生物等效性(Average Bioequivalence, ABE)方法。平均生物等效性方法只比较药代动力学参数的平均水平,未考虑个体内变异及个体与制剂的交互作用引起的变异。在某些情况下,可能需要考虑其他分析方法。例如气雾剂的体外BE研究可采用群体生物等效性(Population Bioequivalence,PBE)方法,以评价制剂间药代动力学参数的平均水平及个体内变异是否等效。
本指导原则旨在为以药代动力学参数为终点评价指标的生物等效性研究的研究设计、数据分析和结果报告提供技术指导,是对生物等效性研究数据资料进行统计分析的一般原则。在开展生物等效性研究时,除参考本指导原则的内容外,尚应综合参考《以药动学参数为终点评价指标的化学药物仿制药人体生物等效性研究技术指导原则》和《药物临床试验的生物统计学指导原则》等相关指导原则。
二、 研究设计
(一)总体设计考虑
生物等效性研究可采用交叉设计或者平行组设计。
1.交叉设计
生物等效性研究一般建议采用交叉设计的方法。交叉设计的优势包括:可以有效减少个体间变异给试验评价带来的偏倚;在样本量相等的情况下,使用交叉设计比平行组设计具有更高的检验效能。
两制剂、两周期、两序列交叉设计是一种常见的交叉设计,见表1。
表1两制剂、两周期、两序列交叉设计
如果需要准确估计某一制剂的个体内变异,可采用重复交叉设计。重复交叉设计包括部分重复(如两制剂、三周期、三序列)或者完全重复(如两制剂、四周期、两序列),见表2和表3。
表2两制剂、三周期、三序列重复交叉设计
表3两制剂、四周期、两序列重复交叉设计
2.平行组设计
在某些特定情况下(例如半衰期较长的药物),也可以使用平行组设计。平行组设计因个体间变异给试验带来的影响较交叉设计大,应有更严格的受试者入选条件,如年龄、性别、体重、疾病史等,且需使用合理的随机化方案确保组间的基线水平均衡以得到更好的组间可比性。
3.其他设计
如果采用适应性设计等其他设计方法,可参考《药物临床试验的生物统计学指导原则》,且应事先与监管机构沟通。
(二)样本量
试验前需充分估计所需的样本量,以保证足够的检验效能,并在试验方案中详细说明样本量估计方法和结果。使用ABE方法进行生物等效性分析时,应基于明确的公式合理估计样本量。不同的设计,对应的样本量估计公式不同。
交叉设计的样本量需考虑的因素包括:(1)检验水准α,通常为双侧0.1;(2)检验效能1-β,通常为0.8或0.9;(3)个体内变异(Intra-subject coefficient of variation,CV%),可基于文献报道或预试验结果进行估计;(4)几何均值比(Geometric mean ratio, GMR);(5)等效性界值。平行组设计的样本量估计可参考一般连续型变量的样本量计算公式。
如果使用的分析方法没有明确的样本量计算公式,也可以采用计算机模拟的方法估计样本量。
(三)受试者脱落
为了避免研究过程中因受试者的脱落导致样本量不足,申请人在进行样本量估计时应考虑适当增加样本量。
一般情况下,试验开始后不应再追加受试者,且不得在获取部分受试者的结果后再入组其他受试者。已分配随机号的受试者不可以被替代。
(四)残留效应
使用交叉设计进行BE研究通过每个受试者自身对照来增加比较的精度,其基本假设是所比较的制剂在下一周期试验时均不存在残留效应,或残留效应相近。如果交叉设计中存在不相等的残留效应,那么对于GMR的估计可能有偏。
如果研究设计时认为有证据证实存在残留效应,申请人应当在方案中描述相应的试验设计和分析方法。如果在统计分析时发现存在残留效应,申请人应当分析产生的可能原因,提供相应的判断依据,评估其对最终结论的影响。
三、 数据处理和分析
(一)数据集
用于统计分析的数据集事先需要在方案中明确定义,包括具体的受试者排除标准。一般情况下,BE研究的分析数据集应至少包括药代动力学浓度集(Pharmacokinetics Concentration Set,PKCS)、药代动力学参数集(Pharmacokinetics Parameter Set,PKPS)、生物等效性集(Bioequivalence Set,BES)、安全集(Safety Set,简称SS)。
药代动力学浓度集(PKCS):包括所有随机化,且接受过至少一次研究药物,并有至少一个用药后有效的检测成分浓度数据的受试者。本数据集的作用为描述性统计受试者的药代动力学浓度数据。
药代动力学参数集(PKPS):包括所有随机化,且接受过至少一次研究药物,并有至少一个有效的药代动力学参数数据的受试者。本数据集的作用在于描述性统计受试者的药代动力学参数数据。
生物等效性集(BES):包括完成所有周期试验并提供完整药代动力学参数数据的受试者。本数据集是推断受试制剂和参比制剂是否等效的主要数据集。本数据集应针对不同的药代动力学参数设定,例如研究针对Cmax、AUC0-t和AUC0-∞三个药代动力学参数进行分析,则本研究应包含三个BES。
安全集(SS):包括所有随机化后至少接受一次研究药物且有安全性评价的受试者。本数据集的作用在于分析试验的安全性。
(二)数据转换
建议对药代动力学参数(如AUC和Cmax)使用自然对数进行数据转换。选择的对数转换方式应在试验过程中保持一致,且需在方案中指明。在生物等效性研究中,由于样本量较少,难以确定数据的分布。因此,不建议以对数转换后数据不服从正态分布,或原始数据服从正态分布为由,而使用原始数据进行统计分析。
(三)统计假设与推断
平均生物等效要求受试制剂和参比制剂的差异在一定可接受范围内,通过以下假设检验来进行统计推断。
原假设H0:
备择假设H1:
其中μT为受试制剂对数变换后药代参数总体均数,μR为参比制剂对数变换后药代参数总体均数,θ为生物等效性界值。在设定的检验水准下,若拒绝原假设H0,则表明生物等效。一般称为平均生物等效标准,该标准等价于-θ≤μT-μR≤θ。通常设定θ=ln(1.25),-θ=ln(0.8)。该标准同时适用于Cmax和AUC。
对Tmax的分析通常采用非参数方法进行差异性检验。
(四)数据分析
1.概述
对于上文提到的生物等效性标准,通常是构建μT-μR的双侧90%置信区间,若此置信区间落在区间内,则可推断受试制剂和参比制剂满足生物等效。此方法等价于在0.05的检验水准下进行双单侧假设检验。应根据不同的试验设计选择恰当的置信区间计算方法。计算出μT-μR的双侧90%置信区间后,可通过逆对数变换(指数变换)得到受试制剂和参比制剂原始数据的GMR的双侧90%置信区间。
2.交叉设计
对于交叉设计,建议使用线性混合效应模型进行分析计算。
3.平行组设计
建议采用基于正态分布均数差值的置信区间构建方法。
(五)离群数据处理
BE研究中通常不建议剔除离群值。
必要时需要针对离群值进行敏感性分析,即评价剔除和不剔除离群值对生物等效性结果的影响。如果结论不一致,需解释说明并分析原因。
(六)其他问题
如果一个交叉设计是在两个及以上的中心进行,统计模型中应该考虑中心效应。所用模型应该能估计不同中心的效应,反映不同中心的实际情况,并说明来自不同中心的试验数据是否可以合并进行分析。
如果存在多种受试制剂和/或多种参比制剂,通常会有多个生物等效的假设检验。若试验要求达到全部生物等效,则无需进行I类错误的调整;若试验不要求达到全部生物等效,则需对I类错误进行调整,调整的方法有Bonferroni法、Hochberg法等。
四、 结果报告
结果报告中应对以下内容进行详细说明。
(一)随机化
应具体说明试验用的随机化系统和随机化方案,包括随机化控制的因素、区组、种子数等,并附有随机化数字表。
随机化的结果应用表格描述,其中包含受试者编号、每一周期的用药情况,以及随机化控制的因素等。随机化结果可在附录中展现。
(二)统计学方法
应说明所采用的统计学方法,包括药代动力学参数的计算方法、分析模型和等效性检验方法、对数转换等内容。还需说明使用软件的名称与版本号。
(三)统计分析结果
应提供每个受试者给药后的检测成分浓度检测结果,使用原始数据展现。在附录中应同时给出算数坐标以及对数坐标下每个受试者给药后的药时曲线、不同药物制剂的平均药时曲线。
应提供每个受试者的药代动力学参数结果,也应使用原始数据展现。对药代动力学参数的描述应包括受试制剂和参比制剂的算术均值、几何均值、标准差和变异系数。
应提供包含序列内嵌套受试者、序列、周期和制剂因素的混合效应模型结果。若存在其他还需考虑的因素,也应包含在模型中。
应提供药代动力学参数几何均值比及其置信区间估计结果。
五、 数据管理
以注册上市为目的的生物等效性研究的数据管理要求应与一般临床试验相同,可参考《临床试验数据管理工作技术指南》。
生物等效性研究中生物样本分析等数据为外部数据,在检测和传输过程中应保持盲态并按照提前制定的传输协议进行数据传输。试验涉及到的生物样本检测、临床数据传输和统计分析相关的计算机化系统应经过验证并保持验证状态。
六、 术语表
微信扫一扫
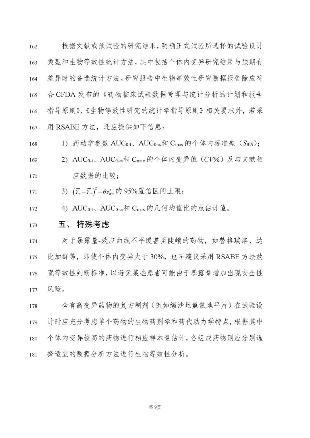
关注该公众号
